Chargement

Site réservé aux professionnels uniquement. Pour vous inscrire, veuillez contacter le service commercial au 01 69 19 21 40.

CYLINDRE
1
Composant de culasse
Ref : 47533
2
Joint de culasse
Ref : 47534
3
Cylindre
Ref : 47535
4
Joint de cylindre
Ref : 47536
5
Goupille cylindrique
Ref : 47537
6
Joint torique
Ref : 47538
7
Goupille d'alignement
Ref : 47539
8
Boulon de liaison
Ref : 47540
9
Boulon de liaison
Ref : 47541
10
Vis à double filetage
Ref : 47542
CULASSE
1
Couvercle de culasse
Ref : 47543
2
Joint de couvercle de culasse
Ref : 47544
3
Couvercle de cache culbuteur gauche
Ref : 47545
4
Joint de couvercle de culasse gauche
Ref : 47546
5
Couvercle de cache-culbuteur droit
Ref : 47547
6
Joint de couvercle de culasse droit
Ref : 47548
7
Couvercle de soupape
Ref : 47549
8
Joint torique
Ref : 47550
9
Tuyau de retour d'huile refroidi par huile
Ref : 47551
10
Boulon de tuyau de refroidissement d'huile
Ref : 47552
11
Bougie d'allumage
Ref : 47553
12
Rondelle en fer
Ref : 47554
13
Rondelle en cuivre
Ref : 47555
14
Écrou à embase
Ref : 47556
15
Boulon
Ref : 47557
16
Vis à tête hexagonale creuse
Ref : 47558
17
Boulon
Ref : 47559
18
Joint de pipe d'admission
Ref : 47560
19
Tuyau d'admission
Ref : 47561
20
Joint de carburateur
Ref : 47562
21
Joint en bakélite, carburateur
Ref : 47563
22
Boulon
Ref : 47600
23
Boulon
Ref : 47564
24
Rondelle en aluminium
Ref : 47565
25
Rondelle en aluminium
Ref : 47566
SOUPAPE
1
Joint spi, ensemble tige de soupape
Ref : 47567
2
Composant d'arbre à cames
Ref : 47568
3
Composant de culbuteur de soupape
Ref : 47569
4
Bras oscillant
Ref : 47570
5
Soupape d'admission
Ref : 47571
6
Soupape d'échappement
Ref : 47572
7
Ressort de soupape externe
Ref : 47573
8
Ressort de soupape interne
Ref : 47574
9
Siège de ressort de soupape interne et externe
Ref : 47575
10
Clip de soupape
Ref : 47576
11
Siège de ressort de soupape externe
Ref : 47577
12
Composant de plaque de limitation
Ref : 47578
CHAINE DE DISTRIBUTION
1
Pignon de distribution
Ref : 47601
2
Chaîne de distribution
Ref : 47599
3
Bras de tension
Ref : 47606
4
Rouleau de tension
Ref : 45390
5,00€
5
Mandrin, bras de tension
Ref : 47607
6
Ressort
Ref : 47608
7
Barre de tension
Ref : 47609
8
Ensemble guide-chaîne à rouleau
Ref : 47610
9
Axe de goupille, rouleau de guidage de chaîne
Ref : 47611
10
Rouleau de tension de chaîne ii
Ref : 47612
11
Rondelle en aluminium
Ref : 47613
12
Bouchon de prise d'étanchéité
Ref : 47614
13
Vis à tête hexagonale (filetage complet)
Ref : 47615
14
Rondelle en aluminium
Ref : 47616
15
Mandrin, rouleau de tension de chaîne ii
Ref : 47617
CARTER EMBRAYAGE
1
Couvercle de carter droit
Ref : 47579
2
Joint de couvercle de carter droit
Ref : 47580
4
Ensemble de tiges de poussée
Ref : 47581
5
Jauge d'huile
Ref : 47582
6
Arbre d'embrayage
Ref : 47583
7
Ressort, arbre de commande
Ref : 47584
8
Goupille de positionnement, arbre d'actionnement
Ref : 47585
9
Plaque de commande
Ref : 47586
10
Disque d'embrayage
Ref : 47587
11
Boulon de réglage d'embrayage
Ref : 47588
12
Joint d'huile
Ref : 47589
13
Joint d'huile
Ref : 47590
14
Joint torique
Ref : 47591
15
Joint torique
Ref : 47592
16
Vis à tête fraisée à empreinte cruciforme
Ref : 47618
17
Vis à tête bombée à empreinte cruciforme
Ref : 47593
18
Écrou hexagonal de type 1
Ref : 47594
19
Goupille d'alignement
Ref : 47595
20
Boulon
Ref : 47596
21
Boulon
Ref : 47597
22
Boulon
Ref : 47598
EMBRAYAGE
1
Corps d'embrayage
Ref : 47619
2
Ensemble accessoire d'embrayage
Ref : 47620
3
Pignon d'entraînement
Ref : 47621
4
Manchon d'arbre de transmission de boîte de vitesses
Ref : 47850
5
Pignon d'entraînement
Ref : 47622
6
Bague de retenue, pignon entraîné
Ref : 47623
CARTER ALLUMAGE
1
Plaque de couvercle de carter gauche
Ref : 47624
2
Couvercle arrière gauche
Ref : 47625
3
Joint de carter gauche
Ref : 47626
4
Joint torique
Ref : 47627
5
Rotor, magnéto
Ref : 47628
6
Stator, magnéto
Ref : 47629
7
Pince de câble
Ref : 47630
8
Capuchon de générateur a.c.
Ref : 47631
9
Bouchon de trou
Ref : 47632
10
Écrou, magnéto
Ref : 47633
11
Joint torique
Ref : 47634
12
Joint torique
Ref : 47635
13
Boulon
Ref : 47636
14
Goupille d'alignement
Ref : 47595
15
Boulon
Ref : 47637
16
Boulon
Ref : 47638
17
Boulon
Ref : 47564
18
Boulon
Ref : 47639
19
Vis
Ref : 47640
20
Pince de câble
Ref : 47641
21
Vis
Ref : 47642
22
Couvercle de carter gauche
Ref : 47643
23
Joint torique
Ref : 47644
24
Joint d'huile
Ref : 47645
25
Boulon
Ref : 47646
26
Boulon
Ref : 47647
27
Boulon
Ref : 47648
28
Bouchon en caoutchouc
Ref : 47649
29
Rondelle, tambour de sélection de vitesse
Ref : 47650
30
Chicanes, arbre à cames de soupape
Ref : 47651
0,68€
31
Vis à tête hexagonale (filetage complet)
Ref : 47652
32
Boulon
Ref : 47653
POMPE A HUILE
1
Ensemble de pompe à huile
Ref : 47654
2
Joint de pompe à huile
Ref : 47655
3
Vis à tête bombée à empreinte cruciforme
Ref : 47656
4
Vis à tête bombée à empreinte cruciforme
Ref : 47657
5
Goupille d'alignement
Ref : 47595
6
Filtre à air
Ref : 47658
CHAINE DEMARREUR
1
Guide de chaîne de démarreur
Ref : 47659
2
Chaîne de démarrage
Ref : 47660
3
Guide de chaîne
Ref : 47661
5
Composant de pignon de démarrage
Ref : 47662
6
Plaque de serrage du pignon de démarrage
Ref : 47663
12
Vis à tête hexagonale (filetage complet)
Ref : 47664
16
Joint d'huile
Ref : 47665
DEMARREUR ELECTRIQUE
1
Démarreur
Ref : 47666
41,89€
2
Boulon
Ref : 47647
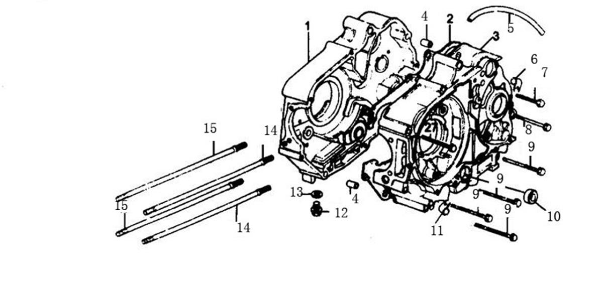
CARTER MOTEUR
1
Carter droit
Ref : 47667
2
Joint de carter inférieur
Ref : 47668
3
Carter moteur gauche
Ref : 47669
4
Goupille cylindrique
Ref : 47670
5
Filtre à air
Ref : 47671
6
Collier de serrage pour tuyau d'échappement
Ref : 47672
7
Boulon
Ref : 47648
8
Boulon
Ref : 47673
9
Boulon
Ref : 47598
10
Joint d'huile
Ref : 47674
11
Pince de serrage de tuyau de trop-plein
Ref : 47675
12
Bouchon de vidange
Ref : 47676
13
Rondelle en aluminium
Ref : 47677
14
Boulons à double vis a
Ref : 47678
15
Boulons à double vis
Ref : 47679
PISTON
1
Bielle de vilebrequin
Ref : 47680
2
Ensembles de segments de piston
Ref : 47681
3
Pignon de chaîne
Ref : 47682
4
Axe, piston
Ref : 47683
5
Circlip en forme de c, axe de piston
Ref : 47684
TRANSMISSIONS
1
Composants de l'arbre principal
Ref : 47685
2
Ensemble arbre secondaire
Ref : 47686
3
Pignon de sortie de boîte
Ref : 47687
4
Plaque de fixation du pignon d'entraînement
Ref : 47688
5
Joint d'huile
Ref : 47689
6
Vis à tête hexagonale (filetage complet)
Ref : 47690
7
Roulement
Ref : 47691
8
Roulement
Ref : 47692
9
Roulement
Ref : 47693
DEMARRAGE
1
Composant d'arbre de démarrage
Ref : 47694
2
Démarreur au pied
Ref : 47695
3
Ensemble de levier de changement de vitesse
Ref : 47696
4
Boulon de positionnement, bras de sélection de vitesse
Ref : 47697
5
Tambour de sélection de vitesse
Ref : 47698
6
Sélecteur de vitesse
Ref : 47699
7
Ressort, sélecteur de vitesse
Ref : 47700
8
Sélecteur de vitesse
Ref : 46058
9
Joint d'huile
Ref : 47590
10
Vis à tête hexagonale (filetage complet)
Ref : 47652
Cache :16:35 APOLLO-IIS